
This multi-wire cable continuity tester is indispensable for electrical and electronic troubleshooting. Designed to verify the integrity of wiring systems, it identifies breaks, faults, or disconnections in electrical circuits.
Commonly used by electricians, technicians, and DIY enthusiasts, it ensures proper connections and helps prevent system failures.
By applying a small current through the wires, the tester checks for continuity, signalling a complete or broken circuit. Advanced models test multiple wires simultaneously, streamlining diagnostics for complex systems. It is highly useful for determining the connectivity of wires or jumpers when used in a circuit. The author’s prototype is shown in Fig. 1.

| Parts List |
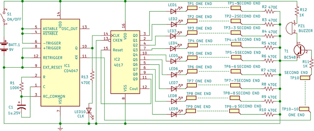
| Semiconductors: IC1 – CD4047 counter IC2 – 4017 decade counter T1 – BC548 npn transistor LED1-LED10 – 5mm red LED Resistors (all 1/4-watt, ±5% carbon): R1 – 100kΩ R2-R10, R13 – 470Ω R11, R12 – 1kΩ Capacitors: C1 – 1µF, 25V electrolytic Miscellaneous: PZ1 – Piezo buzzer S1 – On/off switch Batt.1 – 9V battery – Two probes: red and black – 12V battery |
Multi-wire Cable Continuity Tester – Circuit and Working
Fig. 2 shows the circuit diagram of the multiwire continuity tester. The circuit is built around the CD4047 (IC1), the 4017 decade counter (IC2), ten LEDs, a BC548 transistor (T1), a piezo-buzzer, and a few other components. A 9V battery is used as the power supply.

The CD4047 (IC1) is wired in astable multivibrator mode, requiring only a resistor and a capacitor to produce a square wave with a 50% duty cycle. The frequency is determined by the resistor and capacitor connected across pins 1, 2, and 3.
The signals at pins 10 and 11 are inverted relative to each other. The output frequency is set by resistor R1 and capacitor C1. Here, R1 is 100 kilo-ohm, and C1 is 1 microfarad, resulting in a frequency of approximately 2Hz to 3Hz.
The clock output (pin 10) of the CD4047 is connected to the clock input (pin 14) of the 4017 IC. LED1 blinks to confirm that the CD4047 is clocking properly.
One end of the nine wires to be tested is connected to test points TP1 through TP9, while their other end is connected to test points TP1-1 through TP9-9. Each wire is paired with an LED, which indicates the wire’s condition.
If all nine wires are intact, all nine LEDs blink continuously. If a wire is broken, the corresponding LED does not blink, allowing easy identification of the faulty wire.
Nine male-to-male jumpers were used during testing in the EFY lab. To check continuity, all nine jumpers were connected to their respective test terminals. When all jumpers were intact, all nine LEDs blinked.
If any jumper wire was disconnected (or broken), the corresponding LED did not blink, indicating a fault.
The continuity tester operates using the CD4047, a piezo-buzzer, a BC548 transistor, and two probe terminals (TP10 and TP10-10).
Red and black probes were soldered to terminals TP10 and TP10-10 to use the tester. These probes act as the circuit’s input terminals.
When the probes touch each other through a wire, a conductive path, or a PCB track, they send a signal to the base of transistor T1, completing the circuit. This allows the current to flow through the probes and into the base of the transistor, causing T1 to conduct.
As a result, a larger current flows from the collector to the emitter, passing through the piezo-buzzer (PZ1) and producing an audible sound. The buzzer confirms continuity, indicating that the wire or the PCB track has no breaks.
If no current flows through the probes due to a disconnection or break, the transistor remains cut off, and the buzzer remains silent, indicating a broken circuit.
PCB Design
An actual-size, single-sided PCB layout for the multiwire continuity tester is shown in Fig. 3, with its component layout in Fig. 4. After assembling the circuit on the PCB, enclose it in a suitable box. Mount LED1 through LED10 and switch S1 on the front panel.


Construction and Testing
Fix a 9-pin connector to the front panel and connect it to the PCB, labelling it TP1 through TP9. Similarly, fix another 9-pin connector 20-30 centimetres away, also connected to the PCB, and label it TP1-1 through TP10-10.
To check continuity, connect the nine-wire cable between TP1 through TP9 and TP1-1 through TP9-9. Mount switch S1 on the front panel at a convenient position for turning the circuit on and off. When switch S1 is turned on and the 9V battery is connected, LED10 should blink, indicating that the circuit is powered.
Bonus: You can watch the video of the tutorial of this DIY project at
S.C. Dwivedi is an electronics enthusiast and circuit designer at EFY






