Demo Circuit for Over-Voltage Protection
Over-voltage protection circuits are used to protect voltage-sensitive loads. Voltage transients may occur due to a number of reasons such as transformer switching, load...
Propeller Message Display with Temperature Indicator
Here we describe a microcontroller-based propeller display that displays any message sent to it via hyper-terminal of a personal computer. Moreover, a temperature sensing...
Dual Motor Control for Robots
Presented here is a simple circuit that can drive two motors for a small robot, allowing the robot to negotiate an obstacle course. Two...
Stereo audio Distribution Buffer for headphones
Most audio signal sources have only one stereo output, which means they can drive only a single pair of headphones with a resistance of...
Testing High-Speed Memories
High-speed Flash memory and solidstate drives (SSDs) have become a staple diet of all consumer electronics devices from smartphones to laptop computers. It is...
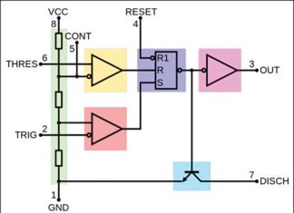
555 Timer Design Using MATLAB
Presented here is a Matlab program to design an astable multivibrator of desired frequency and duty cycle using a 555 timer. The aesthetic graphical...
DoCircuits Circuit Simulator
DoCircuits: An offering of Sparsha Technologies, this circuit simulator allows you to store your circuits on the cloud, making it available for use and...
“The traditional challenge of getting everything to go faster, hasn’t eased...
Q. What is the major challenges facing T&M players today and how are you trying to circumvent it?
A. One would be the traditional...
Wireless PA for Classrooms
In large classrooms, many a times the teacher’s voice is not audible to students in the back rows. So the teacher have to literally...
CAPture VDAS Evaluation Software
Captronic Systems’ CAPture VDAS or CAPture Data Logger helps you to configure easily, acquire and log the physical parameters from field sensors. Here is...













