MEMS Speaker With High-Fidelity and Full Bandwidth Sound Quality
xMEMS Labs MEMS speaker delivers enhanced audio quality and extended listening times
Takes over earlier coil-based speaker technology and replaces it with semiconductor...
Portable 400G Network Tester for Maintaining Network Efficiency
Anritsu launches a newer version of its MT1000A communication tester, the MT1040A
This portable equipment helps in evaluating the quality of high-speed networks...
Secure End-to-End Bluetooth Low Energy Solution for IoT Applications
ON Semiconductor has integrated Verdify Security's data security tools into its SoC
Verdify's secure data exchange feature also enables ultra-low-power consumption
ON Semiconductor has...
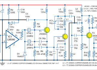
Make A Crystal-Locked FM Transmitter
The circuit presented here uses a crystal oscillator and frequency multiplier to generate a highly-stable carrier signal frequency of 96MHz. With 40mW of RF...
Enabling Innovative Social-Distancing Applications with Proximity Sensors
STMicroelectronics' Time-of-Flight (ToF) proximity and ranging sensors has been implemented in smart distance-awareness portable devices
The sensors have highly accurate sensing capabilities at...
Low Power Board for AI, Robotics and Industrial IoT Development
element14's newest product offering, the Arduino Portenta H7 helps small-medium businesses and makers ease IoT development
It includes exciting features such as...
New Software Suite for Accelerating 5G Design, Simulation and Verification
Keysight Technologies' latest software suite comes with a host of features that helps design engineers to quicken their R&D work
Due to the...
Introduction To Green Computing And Its Importance
Foundation of green computing was laid as far back as 1992 with the launching of Energy Star program in the USA. The success of...
Contactless IR Thermometer
We will design an IR-based contactless thermometer using the MLX90614 sensor. This contactless device can also be used for measuring the environmental temperature or...
High-Power Grid Simulator For Enhanced Level of Testing
Chroma's three new grid simulators provide flexible configuration and can be applied for green energy applications
These equipment come along with an intelligent...














