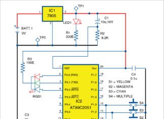
Microcontroller Projects: RGB Colour Generator
Presented here is a red, green and blue or RGB colour generator using AT89C2051 microcontroller (MCU). This is a simple and low-cost circuit for...
Flashing LED Light
An LED flashing at the doorstep of your garage or home will trick the thieves into believing that a sophisticated security gadget is installed....
Auto Snooze for Digital Alarm Clocks
Alarm clocks are made to wake you up. However, it is quite bothersome to hear the alarm continuously until you get up and put...
Smart Foot Switch
This is a circuit that can be used to switch on and off two devices alternatively or both together by using switches. Two switches are for each device to turn them on and switching off other device, also it has a separate switch with an option to turn on both the devices simultaniously.
Automatic Soldering Iron Switch
Soldering irons are most often used for installation, repairs, and limited production work in electronics assembly. High-volume production lines use other soldering methods. You...
Ding-Dong Bell
A doorbell is a signalling device typically placed near a door to a building's entrance. When a visitor presses a button the bell rings...
Programmable Timer for Appliances
This is a circuit for a programmable timer that can be used to switch on/off a device after a pre-set time period that can be varied from 8 seconds to 2 hours. It works in two modes, cyclic mode and off mode that can be switched by using a slide switch.
Multiband Transmitter
A radio frequency oscillator is at the heart of all radio transmitters and receivers. It generates high frequency oscillations, which are known as carrier...
Versatile LED Display
This versatile LED display circuit uses an erasable programmable read-only memory (EPROM) to display various light patterns on LEDs. Since bicolour LEDs (comprising green...
Chant Player
Chanting combines singing and music with mantras. The sweetness of chanting stills the mind, dissolves worries and opens the heart. Chanting forms an integral...














