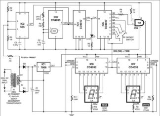
Panel Frequency Meter
Here’s a simple panel frequency meter to measure the frequency of 230V AC mains. When you connect it to the 230V AC line, the...
Touch Dimmer
By simply touching this touch dimmer you can increase the light intensity of incandescent lamps in three steps. The touch dimmer is built around...
Fuse cum Power Failure Indicator
Fuse blowing is a common problem, but is so tedious to go and check because every time it may not be blown. Here is...
Zener Diode Tester
This zener diode tester can be used to check zener diodes of 3.3V to 18V. The breakdown voltage of the unknown zener diode is...
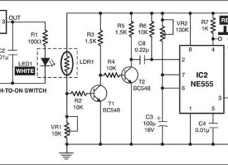
Flashing Beacon
A flashing beacon has many uses. It can be employed as a distress signal on highways or as a direction pointer for parking lots,...
Intruder Radio Alert System
Consider a situation where a burglar has entered your house and snapped the telephone wires, leaving you with no means of communication with the...
How Type ‘A’ LED Tubes Make Business Sense
In an enlightening customer story, Philips on its website shares the experience of State Bank of India, Agra Branch, which recently switched to LED...
Role of IoT in Automotive 4.0
The Internet of Things (IoT) is changing the world rapidly in a connecting manner. The world is getting smaller and smaller by connecting things....
5G Small Cells in Lamp Posts are Just a Few Years...
Larry Paulson, Vice President and President, Qualcomm India and Jim Cathey, Senior Vice President & President, Asia Pacific & India, Qualcomm Technologies, Inc speak...
GR PEACH TOP 10 winners for ASEAN Contest Announced
The GR PEACH ASEAN contest was organised to create Innovative and Futuristic Designs on GR PEACH platform which uses most powerful Renesas RZ-A1H Microprocessor.
Here are...














