How Microcontrollers are Getting Better and Better
A microcontroller (MCU) designed for development by software engineers is not a bad idea. Considering that the current system design team mix at many...
How To: Recover Gold from Electronic Scrap
In this video tutorial the author is showing how to recover gold from electronic circuit board scrap. Specifically the gold plating that is found...
Classic Improvements in Power Supplies
Requirement for continuous improvement in energy efficiency keeps design engineers on the edge as they work hard to come up with better solutions. Test...
American Carrier Strike Groups: An Electronic Perspective (Part 3 of 5)
The first two parts of this article, covered air defence warfare in great detail. In this part we discuss electronic warfare (EW), under-sea warfare,...
How To: Make Cordless Electric Screwdriver Tool From Micro Servo Under...
In this video, the author is building an USB powered rechargeable cordless electric screwdriver power tool from micro servo motor under 6$.
Courtesy: Kedar Nimbalkar
How To Make Serial-To-Ethernet Converter For IoT?
Are you serial devices left out in the cold and can’t communicate over the telecommunication network? If you have a serial device and need...
Mouser Now Stocking Cypress Semiconductor’s Solar-Powered IoT Kit with BLE Connectivity
Mouser Electronics, Inc. is now stocking the S6SAE101A solar-powered Internet of Things (IoT) device kit from Cypress Semiconductor Corp. The S6SAE101A kit provides an...
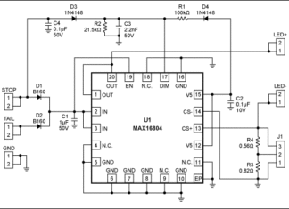
LED Brake/Tail Light Controller Design
LEDs find state-of-the-art applications in automotive rear lighting such as brake lights (or stop lights) and tail lights. Apart from benefits such as very...
Monitoring and Tracking Hackers’ Activities Using Honeynets
According to the Honeynet Project and Research Alliance, a honeynet is a tool that can be used to learn about targets, and methods and...
“Our Primary Focus is Disruptive Technologies”
Happiest Minds is a next-generation digital transformation, infrastructure, security and product engineering services company, with 100+ customers and 1600+ people, spread across 16 locations....













