The EFY Community is expanding. Are YOU Following?
We love it here with you guys! Care to share some more love to help us reach to other communities around the social world?
Yes...
A Cheat Sheet With 13 Charts To Understand Symbols In Electrical...
Imagine you are looking at a circuit diagram and there is one symbol that you are unable to interpret, what do you do? Look...
Embedding Digital Processing in Analogue and Mixed-Signal Designs
In the coming years, as the IoT becomes a larger reality and the demand for reduced power consumption heightens, the model for the next-generation...
38 Free eBooks On Signal Processing
Signal Processing incorporates all aspects of the theory and practice of analogue and digital signal processing. And because the subject is vital for electronics...
Cutting-Edge Sensor Technologies
It is the beginning of a new year, and CES 2014 might have begun by the time you are reading this article. One common...
4 Free and Open Source Alternatives of MATLAB
Matlab’s easy to use interface, its power, and flexibility definitely make it a deservingly popular and useful software. But admit it, in bad times...
45+ Free eBooks On Python Programming
Python is one of the most helpful and widely used programming languages. Here's bringing 46 super helpful and free ebooks on Python programming that...
List Of Online Courseware On Electronics – Part 3
After popular Part-1 and part-2, here we bring part-3 of our 'Online Courseware On Electronics' series with 10 more playlists of lectures on electronics...
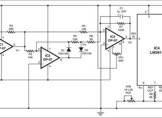
Precision Null Detector
Precise determination of null point in AC/DC bridges helps us to evaluate accurate values of circuit components like L and C. Here’s a null...
21 Free eBooks To Help You In Computer & Engineering Mathematics
Love it or hate it, you can't escape mathematics! So here's bringing 21 free ebooks to lend you some help.
Atithya Amaresh
1. Engineering Analysis
Publisher: Wikibooks...













