TraceTool Enhances Zephyr Debugging
With timeline views, CPU load graphs, and support for custom tracepoints, it offers powerful diagnostics out of the box—no license required, optional upgrades enable...
Amplifiers For Accurate Sensing
The amplifiers give safe and accurate current and voltage readings. They work fast, save space, and handle heat and noise in power and motor...
One Chip For Multiple Power Needs
The power chip with three outputs gives steady power and helps cameras in phones, drones, and cars work well even in noisy places.
Renesas have...
High-Performance AWGs For RF And Microwave
Engineered for work in wireless, radar, aerospace, and quantum research, these new high-speed AWGs feature 16-bit resolution, up to 3.9 GHz bandwidth, and advanced...
Flexible Electronics With Laser Induced Graphene
The eco-friendly approach could transform the PCB industry by cutting costs, reducing waste, and powering the future of wearable tech.
Researchers at Boise State University...
IoT based Fall Detection System Using ESP32 and Blynk
This IoT Fall Detection System provides a proactive solution, ideal for those seeking to enhance the safety of loved ones or individuals at risk...
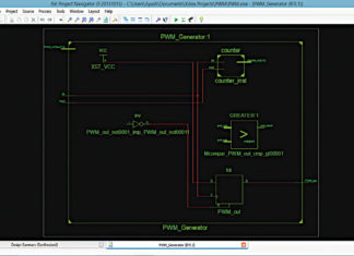
Fast PWM Generator With Verilog
This project demonstrates how a simple and fast pulse width modulator (PWM) generator can be implemented using Verilog programming.
It is simulated using ModelSim, a...
JOB: Electrical Wiring Harness Design Engineer At Caterpillar In Chennai
APPLY HERE
Location: Chennai
Company: Caterpillar
As an Engineer, you will have the opportunity to contribute to the concept, development, and design of Electrical Wiring Harness while...
High-Precision Digital Multimeters For Testing
A new generation of compact digital multimeters delivers enhanced accuracy, intuitive operation, and advanced connectivity—ideal for production, R&D, and education labs.
Rohde & Schwarz has...
Self-Healing Electronics For Implantable Devices
The way to make stretchable, self-healing electronic parts can help build implantable devices that last longer and work better inside the body.
Recent technology has...













