Braille Display For Electronics
A Cornell-based research team has made a crucial component for inflatable Braille technology.
Imagine an iPad or a Kindle for the blind, with inflatable Braille...
A Robotic Arm Combines Data From A Camera And Antenna To...
Researchers at the Massachusetts Institute of Technology have created a robotic system that can find a targeted object in a pile of stuff.
The system...
A Framework To Enhance Deep Learning
Researchers develop a technique to achieve fast and energy-efficient computing using spiking neuromorphic substrates.
As the silicon-based processors are reaching their limit of performance, researchers...
Engineer I, Lab Support At HARMAN
As a technology leader that is rapidly on the move, HARMAN is filled with people who are focused on making life better. Innovation, inclusivity...
Assistant Product Manager At Avnet
Nature and Purpose
Supporting the Global Business Unit Leaders strategy in the execution of specific product technology plans. Completing product administration tasks and customer service...
Automotive Gateway Solution For Next-Generation Vehicle Computers
It meets increased demands for high performance, high-speed networking, high security and high functional safety levels
An innovative automotive gateway solution for next-generation vehicle...
IP Associate – Electronic Arts At Clarivate
The primary responsibilities include: Performing standard essential patent analysis for different standards (for example, LTE, LTE-A, 5G, Bluetooth, WiFi) by understanding overlap between patents...
3.5” Single Board Computer with AMD Ryzen V2000 Processors
Packed with features to drive a diverse range of space-limited applications, the provides excellent computing performance and power efficiency
IBASE Technology Inc., a provider...
Dedicated Phase Noise Analysis and VCO Testing
Provides very high sensitivity and measurement speed for demanding phase noise and voltage-controlled oscillator (VCO) analysis
All radio or RF-based devices, including radar, communications satellites...
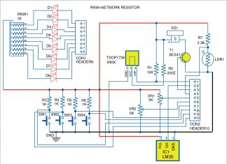
Remote Wireless Display Of Sensor Data
Remote wireless display of sensor data is required in many industrial and consumer applications. Sensor data like light, temperature, accelerometer and strain gauge data,...















