How to Interface a Laser Diode with Arduino Uno?
There are various ways to interface a laser with Arduino depending on the application. A laser diode finds applications in CD/DVD reading and recording,...
LASI 7: For Designing Versatile Integrated Circuits
One of the most popular freeware for layout and design, LASI is amazingly versatile as it can be used with various electronic components like...
How To: Constructing an Air-Powered Rocket Launcher
In this video, the presenter is going to create an air-powered rocket launcher for kids. It is very simple to make, powered by an...
What is the Difference Between Barcode and QR Code?
QR Code, barcode are all systems for conveying large amounts of data in a small format. They are generally used in sorting and identifying...
HDL and FPGA: From Gates to Microprocessors
Digital designs can be described precisely and concisely using hardware description languages (HDLs) like Verilog and VHDL. Both languages are capable of digital circuit...
Securing In-Transit Data Using Strong Cryptography and a Robust Key Management...
Security in IoT devices, like any new technology, is a big challenge. Security in IoT devices potentially can include anything from the IP-connected television...
My Journey: Life of a Design Engineer
I had a sharp memory and loved to play with numbers. So I decided to go for graduation in engineering. Since then my life...
Interactive Analog/Digital Mixed Signal Modeling via Foreign VHDL/Verilog C Interface
The development of modern electronic modules requires even more appropriate tools to facilitate their early prototyping. Mixed Analog/Digital systems today need simulation platforms based...
Moving Towards Smartphone Cameras That Capture the Same Quality Photographs as...
In this selfie era, a smartphone’s success depends on the quality of its camera. As a result, manufacturers are putting a lot of focus...
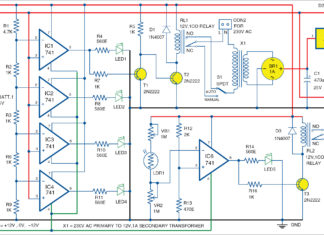
Automatic Light and Overcharging Control With Voltage-Level Indicator
This circuit can be used for automatic light control and 6V battery charging. It monitors the battery level and switches to charging and overcharging...
















