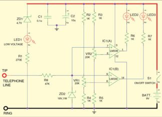
Telephone Sentry
It is quite common to find extension phones in homes these days but this kind of convenience also comes with a distinct disadvantage: the...
Multifunction Ozone Generator
Ozone is a triatomic form of oxygen that is highly unstable and as such cannot be stored. It finds various applications in our daily...
A Simple Musical Light
The circuits for musical lights available in the market are highly expensive and based on microcontrollers. Also, their programming is very difficult. Here is...
How Television Came Into Being
The saga of television reads like a thriller. No Eureka moment, no single scientist, no Nobel prize. But there was snooping, spying and court...
JavaScript-Based Quick Response Code Generator Interface
Quick response code, or QR code in short, is a special bar code that is usually displayed as a matrix of black modules arranged...
Selecting The Right Modular Platform for Test and Measurement
The architecture of a test and measurement system depends upon the needs and future requirements of its intended applications. While investing in cutting-edge technology...
“DLP technology makes 3D projection much more affordable”
EFY team caught up with Kent Novak, Senior VP and GM, DLP Products, Texas Instruments, who talked about TI's DLP technology and how it's...
“Linux was chosen for Raspberry Pi with a purpose”
SEPTEMBER 2012: A credit-card sized computer with good capabilities at $25 is definitely amazing. Raspberry Pi is a trend-setting device. You may or may...
“Multi-chip packaging, 3D ICs emerging trends”
SEPTEMBER 2012: Mentor Graphics Corporation is a world leader in electronic hardware and software design solutions, providing products, consulting services and award-winning support for...
NMTronics to tap diversified business areas, including LEDs and nanotech
SEPTEMBER 2012: NMTronics (India) Pvt Ltd is a provider of machines, solutions and services to the electronic manufacturing industry. It is a 100 per...













