New High-Performance Oscillators for Tackling High-Speed Transceiver Clocking
AUSTIN, Texas, Dec. 11, 2017 has introduced a new family of high-performance I2C-programmable crystal oscillators (XOs) delivering best-in-class jitter performance and frequency flexibility. With...
Drive-By-Wire: Mechanism, Protocol and Performance
An evolution began when automobile industry joined their hands with semiconductor industry to create intelligent, reliable, comfortable and safer vehicles. Today’s automobile contains dozens...
Introduction to Snapdragon 845
The new Snapdragon 845 for your smartphone is an upgrade to Snapdragon 835. It has lots of extra features, as well as faster performance....
World’s First 14TB HDD with Conventional Magnetic Recording
The 14TB models use an innovative 9-disk, helium-sealed design to deliver massive capacity that fits into standard 3.5 inch SATA drive bays.
TOKYO--Toshiba Electronic Devices...
Tiny 500W PSU From XP Power Meets Latest Medical and IT...
XP Power is releasing its new GCU500 series; 500 W AC-DC power supplies with class-leading features including a size of just 83.8 x 165.1...
Demystifying Thermopile Sensors
Thermopile temperature sensors offer the advantage of non-contact temperature measurement, which has made them more popular than traditional contact-type temperature sensors. These sensors use...
Making Academia Entrepreneurial With T&M Equipment
Solaikutty Dhanabal, academic manager with National Instruments, recalls his time as a student when his batch mates had to frequently visit IIT Madras to...
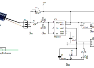
Midget Vibration Detector
This article describes a low-cost sensitive midget vibration detector that can interface directly with any microcontroller. The entire circuit operates off a single 5...
MAC Layer Support for LabVIEW Communications 802.11 Application Framework
Bangalore, December 11, 2017: NI, announced MAC layer support for its LabVIEW Communications 802.11 Application Framework. Wireless researchers can take advantage of the new...
Advanced Image-Stabilizing Gyroscope Enables Shake-Free Photography with Next-Generation Smartphones
December 11, 2017 -- Smaller, thinner smartphone camera modules can provide pin-sharp image stabilization and make extra space for new handset features, leveraging the...















