Car Fault Indicator Alarm
Here’s a car fault indicator alarm circuit that sounds an alarm if your turn indicator lamps doesn’t glow, helping you to safeguard against any accident...
Electrolytic Capacitor Tester
Using this electrolytic capacitor tester you can detect leaky and dead (open) electrolytic capacitors. It operates based on the time constant (T) of the...
Mains Box Heat Monitor
This simple mains box heat monitor circuit monitors the mains distribution box constantly and sounds an alarm when it senses a high temperature due...
LED Torch
LEDs are becoming increasingly popular in many lighting applications. White LEDs are now common in torches. Here’s a simple and economical LED torch that...
Laser Based Transmitter And Receiver
Using this laser based transmitter & receiver circuit you can communicate with your neighbours wirelessly. Instead of RF signals, light from a laser torch...
Electronic Voting Machine Demo Program
Elections in India are conducted almost exclusively using electronic voting machines. These devices are praised for their simple design, ease of use and reliability....
Hit Switch Circuit
This versatile hit switch circuit is the electronic equivalent of a conventional switch. It can be used to control the switching of a variety...
Digital Mains Voltage Indicator
This is a circuit for a digital mains voltage indicator that displays main voltage in the form of a LED bar graph with 16 LEDs. The first LED indicates voltage level at 50 V and the 16th LED shows voltage level for 280 V.
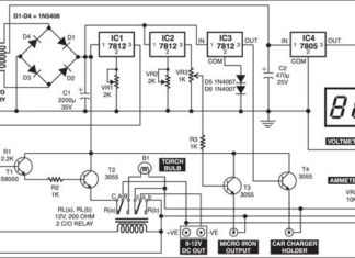
Mobile Phone Multipower Unit
Most of the mobile phone complaints are related to the power supply. This is mainly because of improper charging and use of non-recommended chargers...
DC Motor Control Using Single Switch
This is a circuit that controls a DC motor to run it in clockwise, anti clockwise direction and to stop it using a single switch. It has three LEDs that indicate the status of motor; stopped, forward rotation and reverse rotation respectively.














