Wearable Technology Gaining Ground, Thanks to Smartphones and Tablets
Room-sized technology shrunk to desktop form factors, then to laptop and palmtop sizes, and now to such a level that you can wear it...
Automotive Infotainment: Test Challenges and Solutions
The automotive world is moving towards a new level of personalised in-vehicle infotainment. The functionalities involved are diverse and can be broadly classified into...
Notebook + Tablet = MyTi.ONE
When the tablet first arrived, it was seen as a device having the potential to replace paperbooks in classrooms. It promised a future of...
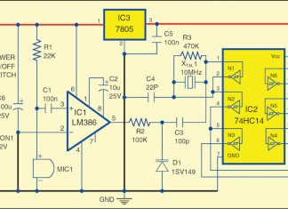
Wireless Baby Monitor
A baby monitor can help you find peace of mind. You can now monitor your sleeping baby with this wireless baby monitor. It is...
Letterbox with Letter-Counting Facility
Here is a circuit that starts counting when you insert a letter in the letterbox at your home or office. It is designed to...
“Many disciplines are now involved in getting a final electronic product...
This discussion takes a look at how electronics design tools have evolved and what new challenges these can now help solve. Elmar Dukek, EMEA...
“Programmable SoMs based on an FPGA have both sequential processing and...
In this interview, we take a look at what programmable SoCs powered by field programmable gate arrays (FPGAs) can offer a design engineer. Ramani...
Seven Ways to Effectively Use Today’s Feature-Heavy Scopes
Since its inception, the oscilloscope is one test and measurement product that has seen a lot of transformations to deal with the needs of...
The First Electric Motor
Michael Faraday launched a torrent of innovation and discovery when he demonstrated the first electric motor. This video discusses this important early device, including...
Electric Fly Swatter/Zapper Racket High Voltage Power Supply
Fun with an electric fly swatter/zapper racket, including taking it apart to show at how it works, and demonstrating it powering a Franklin's bell...













