11 Free eBooks To Help You Learn Algorithm
Love it or hate it, an engineer cannot escape algorithms! But to help you solve the complexity, here we bring 11 free ebooks to...
“Should I be using an FPGA in my project?”
We have heard about the numerous benefits that an FPGA promises. Let us see how exactly these promises are delivered and help decide whether...
Designing with FPGAs: Clock Management (Part 4 of 5)
The focus in this article is on clock management in field-programmable gate arrays (FPGAs). It talks about the digital clock manager (DCM), which is...
3 Free E-books On Android Development!
Technological advancements today has bridged the gap between software and hardware development. Every software developer today needs to have an understanding of hardwaring and...
What’s Up With ARM Cortex-M Microcontrollers?
ARM Cortex-M cores are power efficient cores designed especially for microcontroller use. This interview discusses the benefits of using Cortex-M powered microcontrollers in different...
Merits and Demerits of Setting up Smart Grids
In a power-starved country like India, technologies that can revolutionise the power grid may not have arrived at a better time. People, who feel...
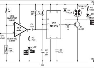
Smoke Extractor
Here is a low-cost circuit that automatically extracts solder fumes while you assemble a circuit, thereby saving you from inhaling the same. The solder...
7 Free eBooks To Understand Evolutionary Algorithm
Evolutionary algorithm as a part of Artificial intelligence deals with high-end artificial intelligence which can let your machines self create new information instead of...
“Space applications need a working lifetime of 15 years, and absolutely...
Space and avionics applications need a high level of reliability as they face extreme conditions in space. In order to develop components qualified for...
A Detector that Informs About Radiation Levels Around You
One thing that is increasing rapidly in India, apart from the population, of course, is the use of cell phones. Today, almost every person...













