The circuit of a 7MHz C W / A M QRP transmitter described here can be used to transmit either CW or audio frequency modulated signal over a 7MHz carrier.

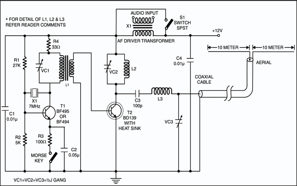
The carrier frequency oscillator is crystal controlled using 7MHz crystal in its fundamental mode. The tank circuit comprises a shortwave oscillator coil which can be tuned to 7MHz frequency with the help of ½J gang capacitor VC1.
Transistor T2 (with identical tank circuit connected at its collector as in case of transistor T1) serves as a power amplifier. The RF output from oscillator stage is inductively coupled to the power amplifier stage. The output from power amplifier is routed via capacitor C3 and inductor L3 to a half-wave dipole using a 75-ohm co-axial cable. ½J gang capacitor VC3 along with inductor L3 forms an antenna tuning and matching network between the output of power amplifier stage and coaxial transmission line for maximum power transfer. Suitable heatsink should be used for transistor T2.
Tuning adjustments may be accomplished using a 6-volt torch bulb. Connect the bulb to the collector of transistor T1 first through a coupling capacitor and tune ½J gang VC1 for maximum brilliance. (Note: the bulb would light according to intensity of RF energy.) Same procedure may be repeated for power amplifier stage and antenna tuning network for ensuring maximum power transfer.
For CW operation, switch S1 is to be kept on for bypassing the audio driver transformer and Morse key is used for on/off-type modulation. CW would be generated during key depressions. For AF modulation, Morse key points should be closed and switch S1 should be flipped to ‘off ’ position.
Any suitable mic. amplifier may be used to feed audio input to the audio driver transformer X1. (For transformer X1 you may use the transistor-radio type AF driver transformer.)







