Here’s a simple voltage based controller circuit for controlling four switches from a distance through just a pair of wires.
Voltage based controller circuit
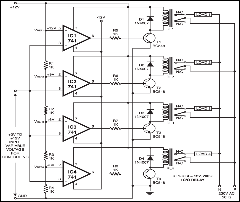
In the circuit, the inverting inputs (pin 2) of operational amplifiers IC1 through IC4 are set to reference voltages of +12V, +9V, +6V, and +3V, respectively, through a chain of four 1k resistors (R1 through R4).

The reference voltage (Vref) can be simply calculated by the following relationship: For example, reference voltage Vref3 is calculated as follows: The non-inverting inputs (pin 3) of the four op-amps ( IC1 through IC4) are tied together and connected to a pair of wires that provide +3V to +12V input voltage for controlling the switches.
VREF= Total applied voltage×Resistance
across reference voltage
---------------------
Total resistance
For example, reference voltage VREF3 is calculated as follows:
V REF3 = 12V×(R3+R4) = 12V×2k = 6V
----------- -----
R1+R2+R3+R4 4k
The non-inverting inputs (pin 3) of the four op-amps ( IC1 through IC4) are tied together and connected to a pair of wires that provide +3V to +12V in input voltage for controlling the switches.
Circuit operation
Four 12V, 200-ohm, single changeover relays are connected to four BC548 relay driver transistors (T1 through T4) via resistors R5 through R8, respectively. These relays energize depending on the voltage present at the controlling voltage input terminal; for example, relay RL4 energizes when controlling voltage input of +3V is available at non-inverting pin 3 of IC4. Four electrical equipment can be connected to the terminals of the relays through the 220V AC, 50Hz mains.
The article was first published in July 2006 and has recently been updated.









