Latest Technological Advancements In Electronics
World’s smallest computer is here!
When IBM announced in March that it had produced the world’s smallest computer, it raised a few eyebrows at University...
Make Your Own ESP8266-12E/F Module Programmer
This article describes a method for making an ESP8266-12E/F module programmer and also discusses the support circuitry required for real-time applications.
NodeMCU board is a...
A Guide For Building Sustainable Smart Cities
Smart cities must fulfil the need for sufficient fresh water, universal access to cleaner energy, ability to travel efficiently from one point to another,...
Gnani.ai: Will Recognise Your Speech in Any Indian Language!
In a linguistically diversified country like India, incorporation any smart voice or speech recognition system that understands all regional languages seems like an impossible...
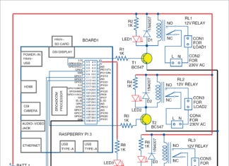
Home Automation System For Up To Four Devices
This project is designed to control up to four home electrical devices using Node-RED, Raspberry Pi and local Wi-Fi network. Node-RED is a flow-based...
Communication And Internet Technology: Interconnecting Networks (Part 2 of 6)
Read Part 1
Interconnection networks are high-speed computer networks. These are connections between nodes where each node can be a single processor or a group...
Appliance Guard To Prevent Damage
This circuit monitors the AC current flowing through an electrical appliance and automatically turns the appliance off when the current goes beyond maximum or...
How To: Constructing A Low-Cost Spy Camera For Your Home
In this video, the presenter will be showing you how to make a low-cost DIY home security setup using recycled laptop webcams.
Courtesy: DIY Perks
IoT-Enabled Air Pollution Meter With Digital Dashboard On Smartphone
Presented here is a IoT enabled air pollution meter to monitor air quality on your smartphone using Blynk application and Arduino board. Blynk is...














