Precision 1Hz Clock
This precision clock uses just two ICs and one junction field-effect transistor (JFET) in conjunction with a commonly available crystal and a handful of...
RJ45 Cable Tester
Described here is a simple RJ45 cable tester circuit which can be used for testing the RJ45 network cables. The circuit can check...
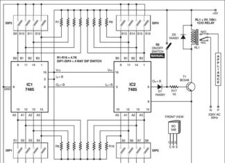
8 Digit Code Lock for Appliance Switching
This 8 digit code lock is useful for appliances requiring exclusive or authorised use by those who know the preset code. If desired, the...
Light Operated Internal Door Latch
Using this light operated door latch circuit, you can close or open the door of your room remotely from your bed. You just have...
Cellphone Controlled Audio/Video Mute Switch
The circuit automatically disconnects power supply to the audio/video system whenever the mobile handset is lifted off the holder for making or receiving a call.
Dome Lamp Dimmer
A reading light inside the car greatly assists passengers during night, but often the interior dome lamp is too bright and distracting to the...
Low Resistance Continuity Tester
Continuity testing is the act of testing the resistance between two points. If there is very low resistance (less than a few Ωs), the...
Sensitive Optical Burglar Alarm
Burglar alarms have become standard equipment in stores and other businesses, and they're becoming increasingly common in private homes as well. If you've ever...
Emergency Ultraviolet Light
This emergency ultraviolet light circuit serves both as an emergency light (using a 6W fluorescent tube) and an ultraviolet light (using a 6W ultraviolet...
Clap Operated Electronic Switch
Here’s a simple clap operated electronic switch. Using this switch, you can turn on any appliance by clapping five times and turn it off...














