A Unified Processor Stack For AI
Organizations can now build and run AI more easily using a unified approach that supports everything from large systems to everyday devices.
Artificial intelligence is...
Validating AI For Safety And Compliance
Worried about AI making mistakes in critical systems? Learn how one tool can check, explain, and improve AI to keep it safe and reliable.
AI...
Electronics Chips Find Hidden Flaws
A method spots invisible defects in semiconductors with ~1,000× greater sensitivity, a potential game-changer for chip quality and reliability.
A team from KAIST and IBM...
Robots Navigate With Single Snapshot
The new AI model enables autonomous robots to plan paths from just one image reshaping perception and electronics-powered systems.
Researchers at the Skolkovo Institute of...
Better Tracking For Retail And Logistics
Keeping track of products is now faster and easier. This RFID chip helps businesses count inventory, stop losses, and follow safety rules without extra...
Brighter Flat OLED Screens
OLED screens are thin but not very bright. A new design now makes them twice as bright without adding thickness, improving phones and tablets.
Organic...
Virtual Sensors For Structures
Check a whole bridge, plane, or machine for damage without touching it. A camera method turns video into virtual sensors, making monitoring faster and...
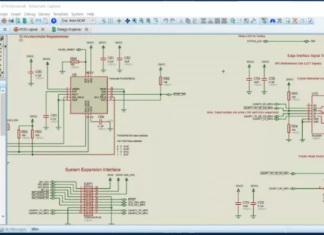
Proteus Design Suite: Your First Step Into Embedded And PCB Design
From circuit simulation to embedded firmware testing and PCB design, Proteus lets you see how hardware and code work together before building a single...
Meet HALO: Motorola’s Privacy-First AI Sensor That Detects Threats Without Using...
What if walls could sense danger beyond cameras? A camera-free, AI-driven device called HALO says yes. From detecting vaping, distress, to aggression and threats...
How Edge AI Studio is Changing Everything
What happens when intelligence moves off the cloud and onto the device? Edge AI Studio cuts latency, improves performance, and brings real-time intelligence to...













