Upgraded Signal and Spectrum Analyzer Having High Analysis Bandwidth
High internal analysis bandwidth allows development of latest radar and wireless communications technologies
Rohde & Schwarz has launched the new R&S FSW-B8001 that extends the...
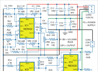
Simple Triple Sine Wave Generator
This generator produces audible signals to test microphones and codecs used in audio amplifier equipment. This simple triple sine wave generator can also be...
Smart Glass 2.0 That Can Read Books For Visually Challenged People
Previously, we had made a smart glass that was able to detect the presence of people and recognise them for the visually challenged. Expanding...
Category Executive – Electronics
Primary Responsibility Of The Role Is
Responsibility to manage overall seller base of respective category
Assortment planning, negotiating prices, inventory management, sale events in...
Embedded Software Engineer At Amazon
The Role
You will serve as the technical lead for embedded systems through the entire product life cycle, from inception and roadmap through design and...
Do’s and Don’ts Regarding Operation Of Drones
Unmanned Aircraft System (UAS)/Remotely Piloted Aircraft System (RPAS), commonly known as drone/UAV, is a new addition to the aviation sector. This technology has a...
How Special Robots Can Train Children With Autism
Autism is increasing at a tremendous rate among children in India. Children with autism suffer from varied deficiencies in skills and learning disabilities. It’s...
Top 24 Android Project Ideas
There is a lot of confusion among students when it comes to projects. Nowadays, almost everybody is aware of Android and its features. Android...
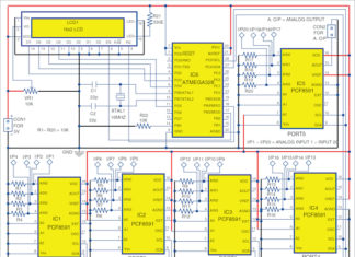
ATmega328 Analogue I/O Port Expander Using I2C Bus
This project explains the interfacing of PCF8591 converter (slave) with ATmega328 microcontroller (master) using I2C bus to get direct multiple analogue inputs and outputs....
Small, Low Jitter I2C-Programmable Crystal Oscillators
Silicon Labs' crystal oscillators (XOs) and voltage-controlled crystal oscillators (VCXOs) deliver high performance for space constrained designs
Optimal for applications including data centre...















