Sunday, December 21, 2025
Home Blog Page 1567

Security in Smart Applications

This article discusses threats encountered in an IoT ecosystem at different levels of connectivity and how embedded partners are enabling security. Security in smart applications...

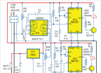
Automatic Bike Turning Indicator

The automatic bike turning signal system based on a microcontroller (MCU) available in the market is expensive and difficult to program. Here is a...

DC Power Meter for 0-55V 20A Work Bench Power Supply

This project describes how to make a low-cost DC power meter that can be used for displaying Voltage, current, power and the running time...

11 Things to Know About Raspberry Pi

In this video, the presenter will explain everything you might need to know if you are new to Raspberry Pi, or are thinking of...

LibreCAD: A Practical Tool for 2D Designs

Computer-aided design (CAD) software play an essential role in creating design sketches—be it for small lab projects or industrial applications. If you want to...
×