Electronics projects are always in high demand. Students work on various mini projects and ideas and topics to improve their skills, whereas hobbyists like the fun of meddling with technology. Mini projects form a middle ground for all segments of electronics engineers looking to build.
We have compiled a list of Electronics For You Mini Projects for Engineering Students to work on. There are a couple of projects for engineering students for their Final Year Project.
List of Mini Projects
1. Facial Expression Recognition System
We created a basic, low-cost, and open-source version of Facial Expression Recognition technology so that new engineers in robotics can use it and make their own system.

A step-by-step guide to making this DIY project is available here: Open-Source Facial Expression Recognition System
2. Creating A Chat Bot with Recast.AI
Chatbots, both voice-based and others, have been in use for quite a while now.
Many platforms enable users to create and deploy bots. Recast.AI is a forerunner among these.

The tutorial covers account creation, intent training, coding, and deployment.
Check the step-by-step guide to building a DIY Chatbot at home.
3. Standalone IoT Lidar Radar
We all know that LIDAR plays a key role in cartography and mapping, especially in the case of robots, autonomous vehicles, and intruder monitoring.
Here, we present a Wi-Fi-enabled standalone lidar that scans and delivers real-time data wirelessly. Simply connect it to a battery, and it is ready to use—no wiring required.

Check out this IoT-based mini-project’s documentation here: Standalone IoT Lidar Radar
4. Digital Piano
Is it possible to create a piano using electronic components? Absolutely!
This device uses an ESP32 board for tone processing, with transistors amplifying the output.
The source code can be modified to create various digital instruments, such as drums or flutes, by adjusting the output sound, tone, and frequency.

Check the Circuit and Code here: Electronic Digital Piano
5. Portable Chatgpt Cheating Device
Imagine making the smallest ChatGPT gadget ever!
It’s just 3cm and can display answers on a little OLED screen when prompted. Quick help at your fingertips—though, technically, it could be a sneaky cheating tool… but we wouldn’t recommend that!

Check the complete project details here: Micro Sized ChatGPT Cheating Device
6. Control Appliances with a PC
Ever wondered how to control multiple appliances right from your PC?
This innovative mini project combines a Windows-based Visual Basic program with a microcontroller-powered hardware interface to enable seamless control of up to 8 appliances through your PC’s USB port.

Detailed schematics, circuit diagrams, and source code are available for download to make your own system: Control Appliances with a PC
7. Dual-Voltage Rechargeable Torch Light
The dual-voltage rechargeable torch light is designed to enhance battery life and efficiency. Featuring a unique circuit topology that maintains a good power factor at the AC input, this torch light ensures optimal performance.
It incorporates accessible components like capacitors, diodes, and lithium-ion batteries, making it easy to assemble and use. With dual functionality for seamless switching between charging and lighting modes, this innovative torch light offers both convenience and reliability.

This mini project is available at Dual-Voltage Rechargeable Torch Light.
8. GPS on ATmega
A GPS receiver provides precise geographical data by receiving satellite information, essential for various applications such as navigation in aircraft, ships, and smartphones.
This project demonstrates how to utilize a GPS receiver to obtain location, time, date, speed, and course-angle information, displaying it on an LCD using an AVR microcontroller. The setup includes key components like the ATmega16A MCU, RS232-level converter, and an LCD panel.
This introduction will guide you through the project’s purpose, functionality, and construction, offering a practical approach to understanding GPS technology.

Complete project details can be found here: ATmega16A based GPS Receiver
9. PC-Based GPS
If working with ATmega gets too much for you, we have an alternative as well. This project designs a system that connects a GPS module to a PC com port, which enables you to use the navigation on a PC.

This mini project is available at PC-Based GPS Receiver
10. Low Power Inverter
Here is a simple low-power inverter that converts 12V DC into 230-250V AC. It can be used to power light loads like window chargers and night lamps, or simply give a shock to keep intruders away.

This project is available at Low power inverter
11. LPG Leakage Detector
The Automatic LPG Gas Leakage Detection System using Arduino is a crucial project for enhancing safety in environments where LPG is used.
By integrating sensor technology, communication modules, and actuator control, it provides a robust mechanism to detect and mitigate potential gas leaks, thereby safeguarding lives and property.
This project showcases practical applications of IoT (Internet of Things) technology in ensuring safety and security in everyday environments.

Learn more about the project here: Low-Cost LPG Leakage Detector
12. Geyser Timer Circuit
This geyser timer circuit sounds an alarm after the set timing of 22 minutes when the water is heated up. The circuit comprises a timer IC 555 wired as an astable multivibrator with an adjustable time period of 15 seconds.

Explore the full project details here: Geyser timer
13. Automatic Off Timer For CD Players
This automatic off-timer starts functioning when you switch off your bedroom light and turn your CD player ‘off’ after a predetermined time. In the presence of ambient light, or when you switch on the light of the room in the morning, the CD player will restart playing.
Unlike the usual timers, you don’t have to set this timer before sleeping.

Access the complete project information here: Automatic off-timer for CD players
14. Doorbell Cum Visitor Indicator
This project integrates practical functionality with a unique visitor identification system, enhancing the utility of a standard doorbell. By combining electronic components like timers, inverters, relays, and LEDs, it offers both audible and visual cues to homeowners about visitor presence and identity, making it suitable for use in residences where knowing visitor details in absence is beneficial.

Full details of the project are available here: Doorbell cum visitor counter
15. Electronic Fuse Circuit
This electronic fuse circuit provides robust protection against overcurrent conditions for connected loads. By using a reed relay as a current sensor and SCR1 for switching, it effectively disconnects the load when the current exceeds safe limits.
The use of LEDs and a buzzer enhances user awareness of the protection status, ensuring that the circuit can be reset promptly after an overcurrent event.
This type of circuit is essential in electronics labs and other environments where protecting equipment from potential damage due to overcurrent is crucial.

See the full project details here: Electronic Fuse
16. Fire Sensor Circuit
This mini project is an ultra-sensitive fire sensor that activates an alarm when it detects fire. Thermistor-based fire alarms work well when the thermistor is in close vicinity.
In this circuit, a sensitive PIN diode is used as a fire sensor for longer-range fire detection.

This mini project is available at PIN Diode Based Fire Sensor
17. Thermostat for Fridge
This electronic thermostat circuit provides a cost-effective solution for controlling the temperature of a refrigerator’s deep freezer compartment.
By using simple components like comparators, transistors, and resistors, it effectively manages the on/off cycle of the compressor based on preset temperature thresholds.
Proper construction, calibration, and testing ensure reliable operation and protection of the refrigerator’s components.

This mini project is available at Electronic Thermostat for Fridge
18. LED-Based Emergency Light
White LEDs are replacing conventional incandescent and fluorescent bulbs due to their high power efficiency and low operating voltage.
These can be utilized optimally for emergency lamps and vehicle turning indications. Here are white LED-based emergency lamps & turning indicator circuits for the purpose.
Detailed project information is available here: LED-based emergency lamp
19. This Stereo Amplifier is Simple to Make
Here is a simple stereo amplifier you can make with a CD6283 audio amplifier and a few passive components. It provides an output of 4.6 watts per channel with a 12V power supply.

This project is available at: Stereo Amplifier
20. Light-Activated Switch
Here is a simple circuit of a light-activated switch using a Light Dependent Resistor (LDR) that automatically turns on the light/lamp at night and switches it off during the day.

This mini project is available at Light-Activated Switch
21. Arduino-based Fancy Lighting
How about in your next one, you handle the lighting system and show off some of those electronics skills? With this next project, you can nicely put some of those skills to use and be a core electronics engineer.
All you need is an Arduino and a few external components.
This mini project is available at Fancy Lights Controller
22. Miniature Strobe Light
This battery-operated portable miniature strobe light circuit can be constructed using readily available inexpensive components. An ordinary neon lamp is used here in place of the conventional Xenon tube.

This project is available at Miniature Strobe light
23. Dynamic Display Using LED Strip
This project designs a dynamic display that seems like an interesting perspective project. It describes a microcontroller-based dynamic display system using LED strips.
This mini project is available at Dynamic Display Using LED Strip
24. DIY Shooting Game
This shooting game circuit is straightforward, inexpensive, and easy to construct. The game offers hours of fun and excitement.
Just trigger an infrared electronic gun and there goes one invisible bullet hitting the bull’s eye if timed properly.
This project is available at the Shooting game
25. DIY Digital Dice
Presented here is a numeric display digital dice circuit diagram. Timer IC 555 wired as an astable multivibrator produces pulses at about a 48 kHz rate.
These pulses are fed to pin 14 of the decade counter IC 7490. The oscillator is activated by the depression of switch S1.

This project is available at Digital Dice
26. RF-controlled Robot
In this innovative mini project, we have an Arduino-board-based robot that can be driven remotely using an RF remote control.
This mini project is available at RF Controlled Robot
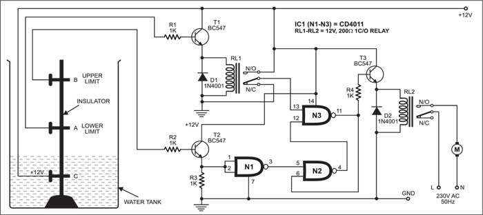
27. Automatic Water Pump Controller
Here’s a circuit for an automatic water pump controller that manages the operation of a water pump motor. The motor automatically turns on when the water level in the overhead tank (OHT) drops below a set threshold and switches off once the tank is full.
This simple, compact, and cost-effective design uses a Single NAND gate IC (CD4011) and operates on a 12V DC power supply, with minimal power consumption.

Complete details of this DIY project are available here: Water Pump Controller
28. Sixth Sense Media Player
This project explains how to control the media player using a hand glove. It requires Windows Media Player, LabVIEW, Arduino, and an accelerometer.
This mini project is available at Sixth-Sense Media Player
29. Line Follower Robot
This robot follows a colour with the help of sensors. It is a simple project, which can be taken up as a classroom assignment. It lays the foundation for building your own behaviour-based (simulated) robot.
This mini project is available at Simple Line-Following Robot
30. DIY Hand Video Game
The project presented here is a Space Invaders video game implemented using an ATmega16 microcontroller. The game uses a 128×64 graphic LCD (GLCD) based on the KS0108 controller and a keypad for user interaction. The ATmega16 handles the game logic, graphics rendering, and user input.

Detailed project information is available here: Hand Video Game
31. DIY Fastest Finger First
This one would be the one for students to design and implement in college competitions. Built around a PIC microcontroller, this is something we would all love in competitions as well.

This mini project is available at Fastest Finger first
32. Automatic Switch-off Battery Charger
Presented here is an automatic switch-off battery charger based on a 555-timer IC. This smart charger automatically switches off when your rechargeable batteries reach full charge.

This project is available at Automatic switch-off battery charger
33. Anti-Theft Alarm Circuit
You can use this anti-theft alarm circuit to thwart burglary. It sounds like an alarm when someone tries to intrude into your home or office by hitting, pushing, or knocking on the door.

This mini project is available at Anti-Theft Alarm Circuit
34. 12V Battery Absorb and Float Charger
This mini-project guides on a charger that charges the battery at the absorption voltage. The charger changes the output voltage to float voltage to achieve maximum charging voltage.

This mini project is available at 12V Battery Absorb and Float Charger
35. Pulse Generator Circuit
This pulse generator circuit is very useful while checking/operating counters, stepping relays, etc. It avoids the procedure of setting a switch for the required number of pulses.
By pressing appropriate switches S1 to S9, one can get 1 to 9 negative going clock pulses, respectively.

This project is available at Pulse generator
36. Solid-state Relay Circuit
Here we describe a DC-operated solid-state relay that uses readily available components. It operates off a 3V DC battery or TTL-compatible PWM input.

This project is available at the Solid-state relay
37. DIY Food Ordering System
How about creating an electronic food ordering menu for your hotel or restaurant customers?
Check the Full project details here: Restaurant Menu Ordering System
38. Sequential Timer for DC Motor Control
Most industrial processes require rotation of the motors in forward and reverse directions for desired periods. One good example is the automated bottle-filling plant.
The stop time of the motor is calibrated based on the time required to fill the bottle and before the arrival of the next bottle.

This mini project is available at Sequential Timer for DC Motor Control
39. Anti Carjacking System
Carjacking can be prevented using the anti-carjack system described here. The circuit automatically senses carjacking and stops the vehicle.

This mini project is available at Anti-Carjack System
40. RF-based Multiple Device Control
This next project describes how to control electrical and electronic gadgets from a remote location using radio frequency (RF) transmission.
This mini project is available at RF-Based Multiple Device Control
41. Smart Battery Protector Circuit
This simple battery protector uses a shunt regulator IC TL431 for its simplicity and marvellous functioning. The operating point can be set with a regulated supply

This project is available at Smart Battery protector
42. DIY Business Card Flashlight
Here we make a business card useful and unique by turning it into a business card flashlight. The essence of this project is that anyone can make it at home without any soldering or PCB.
This project is available at How To Make A Business Card Flashlight
43. Multimeter Test Leads from Scratch
Build your own multimeter test leads from material available in the market. These homemade test leads are low-cost and easy to use.
This project is available at Multimeter Test Leads from Scratch
44. USB MP3 Player
In this article, you will find instructions to assemble a USB MP3 module and make a USB MP3 player. The module comes with a remote for your convenience…
This project is available at USB MP3 Player
45. Street Light Controller
Two of the problems commonly associated with street lights are false triggering due to slight variations in the intensity of ambient light and no control over switching action.
Here is a simple street light controller with a switching circuit that overcomes these problems.
This project is available at Street Light Controller
46. Alcohol Level Tester Circuit
Breathe, Check, Drive! Introducing the Alcohol Level Tester, a life-saving mini project that detects drunk driving. Using the MQ3 sensor, this affordable and easy-to-use device indicates the alcohol levels through LED alerts, ensuring road safety.

This project is available at Alcohol Level Tester
47. Battery-Discharge Measurement Circuit
Presented here is a circuit in which you can measure the battery life very easily. Here, an analogue clock tracks the discharge time of the battery used in battery-powered portable devices.

This project is available at Battery-Discharge Measurement Circuit
48. Mini Rechargeable Power Supply
Presented here is a robust, compact, and hand-held mini rechargeable power supply that delivers 9.2V and 5V up to 1A (approx.) and 3.3V up to 500mA.

This project is available at Mini Rechargeable Power Supply
49. Four Frequencies Generator
This Four Frequencies Generator circuit produces fixed frequencies of 4MHz, 6MHz, and 10MHz and adjustable square waves with variable frequencies.

This project is available at Four Frequencies Generator
50. DIY Nifty Night Lamp
This circuit can be used to light a small area at night. It is useful as a nifty night lamp for the bedroom, but it can also be used for other applications.
This project is available at: Make Your Own Nifty Night Lamp
This Electronics For You’s Mini Projects Ideas list is compiled for you. We always welcome new and interesting professional or simple electronics projects that students love to share with us. You can email us your project ideas to [email protected]






